公司办公室电话:0728-6202737 传真:0728-6202797人力资源部电话:0728-6204002
地址:湖北省潜江市经济开发区广泽大道2号 邮政编码:433132
市场营销部地址:武汉市东湖新技术开发区高新二路386号
国际外贸部电话:027-87825966 8782361187739078传 真:027-87339689
国内贸易部电话:027-878221860728-6201636传 真:027-87339689
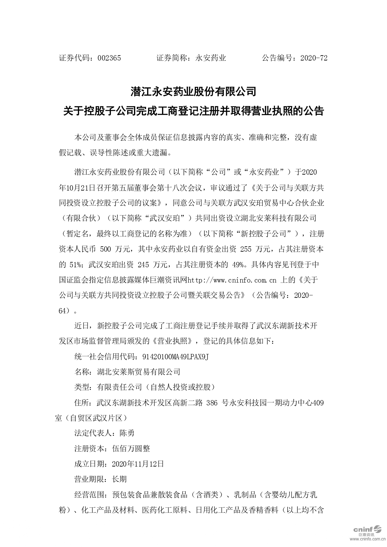
潜江永安药业股份有限公司
鄂公网安备 42900502000563号








